
การขอรับการพิจารณาจริยธรรมการวิจัยใของมหาวิทยาลัยการกีฬาแห่งชาติ
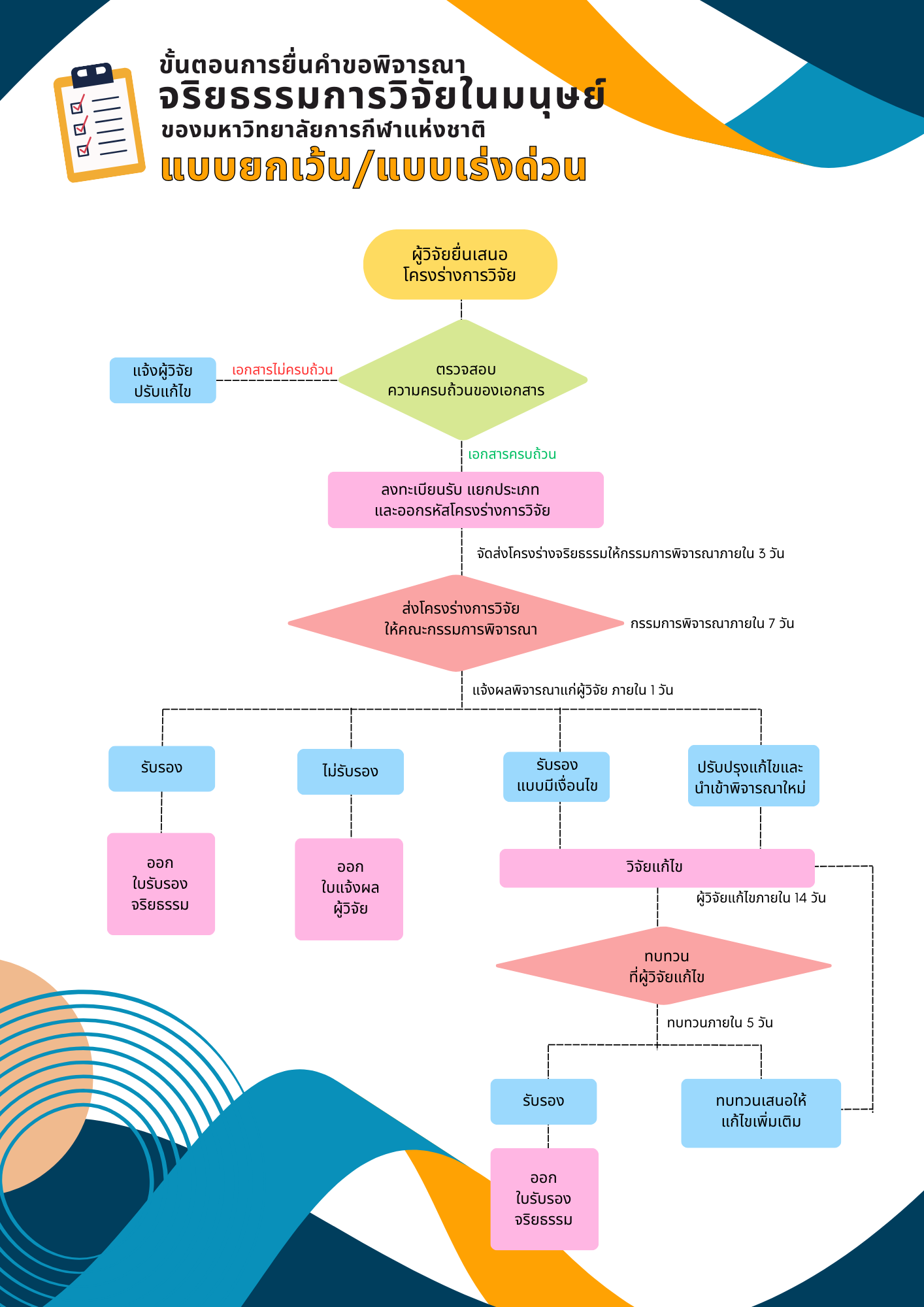
ขั้นตอนการยื่นขอพิจารณาจริยธรรมการวิจัยในมนุษย์ของมหาวิทยาลัยการกีฬาแห่งชาติ


กำหนดการประชุมคณะกรรมการพิจารณาจริยธรรมการวิจัยในมนุษย์ของมหาวิทยาลัยการกีฬาแห่งชาติ

เอกสารการขอรับการพิจารณาจริยธรรมการวิจัยในมนุษย์
- แบบคำขอรับการพิจารณาจริยธรรมการวิจัยในมนุษย์ มหาวิทยาลัยการกีฬาแห่งชาติ
- เอกสารรับรองการได้รับการตรวจสอบคุณภาพเครื่องมือการวิจัย
- เอกสารชี้แจงผู้เข้าร่วมโครงการวิจัย
- เอกสารแสดงความยินยอมของผู้เข้าร่วมการวิจัย (อายุต่ำกว่า 7 ปี หรือผู้ไม่สามารถตัดสินใจได้ด้วยตนเอง)
- เอกสารแสดงความยินยอมของผู้เข้าร่วมการวิจัย (อายุตั้งแต่ 7 ปี แต่ไม่ถึง 12 ปี )
- เอกสารแสดงความยินยอมของผู้เข้าร่วมการวิจัย (อายุตั้งแต่ 12 ปี แต่ไม่ถึง 18 ปี )
- เอกสารแสดงความยินยอมของผู้เข้าร่วมการวิจัย(อายุตั้งแต่ 18 ปีขึ้นไป)
- แบบฟอร์มบันทึกขอรับการพิจารณาจริยธรรมการวิจัยในมนุษย์ ของบุคลากร ระดับคณะ
- แบบฟอร์มบันทึกขอรับการพิจารณาจริยธรรม การวิจัยในมนุษย์ ของบุคลากร ระดับวิทยาเขต
- แบบฟอร์มบันทึกข้อความการขอรับการพิจารณาจริยธรรมการวิจัยในมนุษย์ ของนักศึกษา ระดับคณะ
- แบบฟอร์มบันทึกข้อความการขอรับการพิจารณาจริยธรรมการวิจัยในมนุษย์ ของนักศึกษา ระดับวิทยาเขต
ค่าธรรมเนียมการขอรับการพิจารณาจริยธรรมการวิจัยในมนุษย์
1.ประกาศมหาวิทยาลัยการกีฬาแห่งชาติ เรื่อง ค่าธรรมเนียมการขอรับการพิจารณาจริยธรรมการวิจัย พ.ศ. 25652.วิธีการชำระเงินค่าธรรมเนียมการขอรับการพิจารณาจริยธรรมการวิจัยในมนุษย์
3.ใบแจ้งการชำระเงินค่าธรรมเนียมการขอรับการพิจารณาจริยธรรมการวิจัยในมนุษย์

เอกสารรายงานจริยธรรมการวิจัยในมนุษย์
1. แบบรายงานการแก้ไขเพิ่มเติมโครงการวิจัย2. แบบรายงานความก้าวหน้าของโครงการวิจัย3. แบบรายงานเหตุการณ์ไม่พึงประสงค์4. แบบรายงานสรุปผลการวิจัย5. แบบรายงานการยุติโครงการวิจัยก่อนกำหนด6. แบบรายงานการไม่ปฏิบัติตามข้อกำหนด
7. แบบรายงานเรื่องร้องเรียน


